Как пользоваться функцией распределения Стьюдента СТЮДРАСПОБР В EXCEL
Функция имеет следующий синтаксис:
- вероятность – обязательный для заполнения, принимает числовое значение вероятности для двустороннего распределения Стьюдента из диапазона от 0 (не включительно) до 1.
- степени_свободы – обязательный для заполнения, принимает числовое значение степеней свободы, которые определяют исследуемое распределение.
- Если один из аргументов функции указан в виде значения нечислового типа данных, результатом выполнения рассматриваемой функции будет код ошибки #ЗНАЧ!. Логические значения, имена и текстовые строки, преобразуемые в числа, не приводят к возникновению ошибки. Например, функция =СТЮДРАСПОБР(“0,4”;ИСТИНА) вернет значение 1,32638.
- Если аргумент вероятность задан числом, не находящимся в промежутке от 0 (не включительно) до 1, функция СТЮДРАСПОБР вернет код ошибки #ЧИСЛО!. Аналогичная ошибка возникает, если аргумент степени_свободы задан числом, которое меньше 1.
- Для расчета односторонней t-величины следует в качестве аргумента вероятность указать значение удвоенной вероятности.
Алгоритм работы
iСервис/Анализ данных/РегрессияxyМетки
- Среднее значение: СРЗНАЧ(диапазон)
- Квадратическое отклонение: КВАДРОТКЛ(диапазон)
- Дисперсия: ДИСП(диапазон)
- Дисперсия для генеральной совокупности: ДИСПР(диапазон)
- Среднеквадратическое отклонение: СТАНДОТКЛОН(диапазон)
- Уравнение регрессии y = b1x1+b2x2+. bnxn+b: ЛИНЕЙН(диапазон Y;диапазон X;1;1) .
Выделите блок ячеек размером (n+1) столбцов и 5 строк.
6. Коэффициенты множественной линейной регрессии вычисляются с помощью функции ЛИНЕЙН . Для того чтобы использовать эту функцию для вычисления параметров множественной регрессии необходимо 1) Сначала выделить на рабочем листе область размером 5x(k+1), где k — число объясняющих переменных. 2) Затем заполнить поля аргументов этой функции, которые имеют тот же смысл, что и в случае парной регрессии: Известные_значения_y — адреса ячеек, содержащих значения признака y; Известные_значения_x — адреса ячеек, содержащих значения всех объясняющих переменных
Обратите внимание: выборочные значения факторов должны располагаться рядом друг с другом (в смежной области), причем предполагается, что в первом столбце (строке) содержатся значения первой объясняющей переменной, во втором столбце — второй и т.д. Константа — значение (логическое), указывающее на наличие свободного члена в уравнении регрессии: укажите в поле Константа значение 1, тогда свободный член рассчитывается обычным образом (если значение поля Константа равно 0, то свободный член полагается равным 0); Статистика — значение (логическое), которое указывает на то, следует ли выводить дополнительную информацию по регрессионному анализу или нет: укажите в поле Статистика значение равное 1, тогда будет выводиться дополнительная регрессионная информация (если Статистика=0, то выводятся только оценки коэффициентов уравнения регрессии);
Критерий Фишера предназначен для сопоставления двух выборок по частоте встречаемости интересующего исследователя эффекта.
При увеличении расхождения между углами φ1 и φ2 и увеличения численности выборок значение критерия возрастает. Чем больше величина φ*, тем более вероятно, что различия достоверны.
Гипотезы критерия Фишера
H: Доля лиц, у которых проявляется исследуемый эффект, в выборке 1 не больше, чем в выборке 2.
H1: Доля лиц, у которых проявляется исследуемый эффект, в выборке 1 больше, чем в выборке 2.
Построение графика нормального распределения
Прежде всего необходимо разбить наш массив на периоды. Для этого определяем минимальное и максимальное значение, размер каждого периода или шаг, с которым будет увеличиваться период.
Далее строим таблицу с категориями. Нижняя граница (B11) равняется округленному вниз ближайшему кратному числу. Остальные категории увеличиваются на значение шага. Формула в ячейке B12 и последующих будет выглядеть:
В столбце X будет производится подсчет количества переменных в заданном промежутке. Для этого воспользуемся формулой ЧАСТОТА(), которая имеет два аргумента: массив данных и массив интервалов. Выглядеть формула будет следующим образом =ЧАСТОТА(Data!A1:A175;B11:B20). Также стоит отметить, что в таком варианте данная функция будет работать как формула массива, поэтому по окончании ввода необходимо нажать сочетание клавиш Ctrl+Shift+Enter.
Таким образом у нас получилась таблица с данными, с помощью которой мы сможем построить диаграмму с нормальным распределением. Воспользуемся диаграммой вида Гистограмма с группировкой, где по оси значений будет отложено количество переменных в данном промежутке, а по оси категорий – периоды.
Осталось отформатировать диаграмму и наш график с нормальным распределением готов.
Итак, мы познакомились с вами с нормальным распределением, узнали, что Excel позволяет генерировать массив данных с помощью формулы НОРМ.ОБР() для определенного среднего значения и стандартного отклонения и научились приводить данный массив в графический вид.
Студенческий T-Distribution
T-дистрибутив Студента, или просто t-дистрибутив, для псевдонима «Студент» назван Уильямом Сили Госсетом.
Это распределение, которое возникает при попытке оценить среднее нормального распределения с выборками разных размеров
Таким образом, это полезное сокращение при описании неопределенности или ошибки, связанной с оценкой статистики населения для данных, полученных из гауссовых распределений, когда размер выборки должен быть принят во внимание
Хотя вы не можете напрямую использовать t-распределение Стьюдента, вы можете оценивать значения по распределению, требуемому в качестве параметров других статистических методов, таких как тесты статистической значимости.
Распределение может быть описано с использованием одного параметра:
количество степеней свободы: обозначается строчной греческой буквой nu (v), обозначает число степеней свободы.
Ключом к использованию t-распределения является знание желаемого количества степеней свободы.
Число степеней свободы описывает количество единиц информации, используемых для описания количества населения. Например, среднее имеетNстепени свободы как всеNнаблюдения в выборке используются для расчета оценки среднего населения. Статистическая величина, которая использует другую статистическую величину в своем расчете, должна вычесть 1 из степеней свободы, таких как использование среднего значения в расчете дисперсии выборки.
Наблюдения в t-распределении Стьюдента рассчитываются на основе наблюдений в нормальном распределении, чтобы описать интервал для среднего числа населения в нормальном распределении. Наблюдения рассчитываются как:
кудаИксэто наблюдения из гауссовского распределения,имею в видуэто среднее наблюдениеИксS — стандартное отклонение иNобщее количество наблюдений. Полученные наблюдения образуют t-наблюдение с (n — 1) степени свободы.
На практике, если вам требуется значение из t-распределения при расчете статистики, то число степеней свободы, скорее всего, будетn — 1, гдеNэто размер вашей выборки, взятой из гауссовского распределения.
В приведенном ниже примере создается t-распределение с использованием выборочного пространства от -5 до 5 и (10 000 — 1) степеней свободы.
Выполнение примера создает и строит график t-дистрибутива PDF.
Мы можем видеть знакомую форму колокольчика в распределении, очень похожем на нормальное Ключевым отличием являются более толстые хвосты в распределении, что подчеркивает повышенную вероятность наблюдений в хвостах по сравнению с гауссовой.

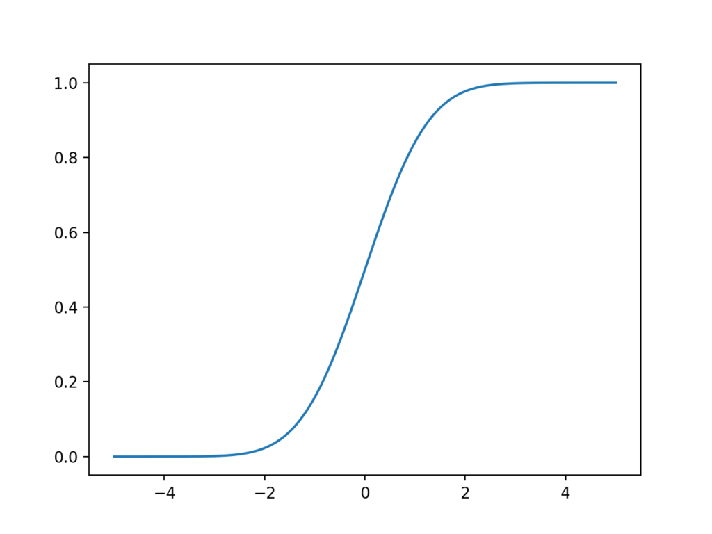
t.cdf ()Функция может быть использована для создания кумулятивной функции плотности для t-распределения. Пример ниже создает CDF в том же диапазоне, что и выше.
При выполнении примера мы видим знакомую S-образную кривую, как мы видим с гауссовым распределением, хотя с более мягкими переходами от нулевой вероятности к одной вероятности для более толстых хвостов.

Условия применения t-критерия Стьюдента
Несмотря на то, что открытие Стьюдента в свое время совершило переворот в статистике, t-критерий все же довольно сильно ограничен в возможностях применения, т.к. сам по себе происходит из предположения о нормальном распределении исходных данных. Если данные не являются нормальными (что обычно и бывает), то и t-критерий уже не будет иметь распределения Стьюдента. Однако в силу действия центральной предельной теоремы средняя даже у ненормальных данных быстро приобретает колоколообразную форму распределения.
Рассмотрим, для примера, данные, имеющие выраженный скос вправо, как у распределения хи-квадрат с 5-ю степенями свободы.
Теперь создадим 20 тысяч выборок и будет наблюдать, как меняется распределение средних в зависимости от их объема.
Отличие довольно заметно в малых выборках до 15-20-ти наблюдений. Но дальше оно стремительно исчезает. Таким образом, ненормальность распределения – это, конечно, нехорошо, но некритично.
Больше всего t-критерий «боится» выбросов, т.е. аномальных отклонений. Возьмем 20 тыс. нормальных выборок по 15 наблюдений и в часть из них добавим по одному случайном выбросу.
Картина получается нерадостная. Фактические частоты средних сильно отличаются от теоретических. Использование t-распределения в такой ситуации становится весьма рискованной затеей.
Итак, в не очень малых выборках (от 15-ти наблюдений) t-критерий относительно устойчив к ненормальному распределению исходных данных. А вот выбросы в данных сильно искажают распределение t-критерия, что, в свою очередь, может привести к ошибкам статистического вывода, поэтому от аномальных наблюдений следует избавиться. Часто из выборки удаляют все значения, выходящие за пределы ±2 стандартных отклонения от средней.
Регрессионный анализ в Excel
Показывает влияние одних значений (самостоятельных, независимых) на зависимую переменную. К примеру, как зависит количество экономически активного населения от числа предприятий, величины заработной платы и др. параметров. Или: как влияют иностранные инвестиции, цены на энергоресурсы и др. на уровень ВВП.
Результат анализа позволяет выделять приоритеты. И основываясь на главных факторах, прогнозировать, планировать развитие приоритетных направлений, принимать управленческие решения.
- линейной (у = а + bx);
- параболической (y = a + bx + cx 2 );
- экспоненциальной (y = a * exp(bx));
- степенной (y = a*x^b);
- гиперболической (y = b/x + a);
- логарифмической (y = b * 1n(x) + a);
- показательной (y = a * b^x).
Рассмотрим на примере построение регрессионной модели в Excel и интерпретацию результатов. Возьмем линейный тип регрессии.
Задача. На 6 предприятиях была проанализирована среднемесячная заработная плата и количество уволившихся сотрудников. Необходимо определить зависимость числа уволившихся сотрудников от средней зарплаты.
Модель линейной регрессии имеет следующий вид:
Где а – коэффициенты регрессии, х – влияющие переменные, к – число факторов.
В нашем примере в качестве У выступает показатель уволившихся работников. Влияющий фактор – заработная плата (х).
В Excel существуют встроенные функции, с помощью которых можно рассчитать параметры модели линейной регрессии. Но быстрее это сделает надстройка «Пакет анализа».
Активируем мощный аналитический инструмент:
- Нажимаем кнопку «Офис» и переходим на вкладку «Параметры Excel». «Надстройки».
- Внизу, под выпадающим списком, в поле «Управление» будет надпись «Надстройки Excel» (если ее нет, нажмите на флажок справа и выберите). И кнопка «Перейти». Жмем.
- Открывается список доступных надстроек. Выбираем «Пакет анализа» и нажимаем ОК.
После активации надстройка будет доступна на вкладке «Данные».
Теперь займемся непосредственно регрессионным анализом.
- Открываем меню инструмента «Анализ данных». Выбираем «Регрессия».
- Откроется меню для выбора входных значений и параметров вывода (где отобразить результат). В полях для исходных данных указываем диапазон описываемого параметра (У) и влияющего на него фактора (Х). Остальное можно и не заполнять.
- После нажатия ОК, программа отобразит расчеты на новом листе (можно выбрать интервал для отображения на текущем листе или назначить вывод в новую книгу).
В первую очередь обращаем внимание на R-квадрат и коэффициенты. R-квадрат – коэффициент детерминации
В нашем примере – 0,755, или 75,5%. Это означает, что расчетные параметры модели на 75,5% объясняют зависимость между изучаемыми параметрами. Чем выше коэффициент детерминации, тем качественнее модель. Хорошо – выше 0,8. Плохо – меньше 0,5 (такой анализ вряд ли можно считать резонным). В нашем примере – «неплохо»
R-квадрат – коэффициент детерминации. В нашем примере – 0,755, или 75,5%. Это означает, что расчетные параметры модели на 75,5% объясняют зависимость между изучаемыми параметрами. Чем выше коэффициент детерминации, тем качественнее модель. Хорошо – выше 0,8. Плохо – меньше 0,5 (такой анализ вряд ли можно считать резонным). В нашем примере – «неплохо».
Коэффициент 64,1428 показывает, каким будет Y, если все переменные в рассматриваемой модели будут равны 0. То есть на значение анализируемого параметра влияют и другие факторы, не описанные в модели.
Коэффициент -0,16285 показывает весомость переменной Х на Y. То есть среднемесячная заработная плата в пределах данной модели влияет на количество уволившихся с весом -0,16285 (это небольшая степень влияния). Знак «-» указывает на отрицательное влияние: чем больше зарплата, тем меньше уволившихся. Что справедливо.
Обратная функция t-распределения
Обратная функция используется для вычисления альфа – квантилей , т.е. для вычисления значений x при заданной вероятности альфа , причем х должен удовлетворять выражению P{X альфа .
Функция СТЬЮДЕНТ.ОБР() используется для вычисления как двухсторонних, так и односторонних доверительных интервалов . А функции СТЬЮДЕНТ.ОБР.2Х() и СТЬЮДРАСПОБР() созданы специально для вычисления квантилей , необходимых для расчета двусторонних доверительных интервалов: в качестве аргумента нужно указывать уровень значимости альфа , а не альфа/2 , как для СТЬЮДЕНТ.ОБР() .
Вышеуказанные функции можно взаимозаменять, т.к. нижеуказанные формулы возвращают одинаковый результат: =СТЬЮДЕНТ.ОБР(альфа;n) =-СТЬЮДРАСПОБР(альфа*2;n) =-СТЬЮДЕНТ.ОБР.2Х(альфа*2;n)
Некоторые примеры расчетов приведены в файле примера на листе Функции .
Примечание : Ниже приведено соответствие русских и английских названий функций: СТЬЮДЕНТ.РАСП.ПХ() – англ. название T.DIST.RT, т.е. T-DISTribution Right Tail, the right-tailed Student’s t-distribution СТЬЮДЕНТ.РАСП.2Х() – англ. название T.DIST.2T, т.е. T-DISTribution 2 Tails СТЬЮДЕНТ.ОБР() – англ. название T.INV, т.е. T-distribution INVerse СТЬЮДРАСП() – англ. название TDIST, т.е. T-DISTribution СТЬЮДРАСПОБР() – англ. название TINV, т.е. T-distribution INVerse (the right-tailed inverse of the Student’s t-distribution) СТЬЮДЕНТ.ОБР.2Х() – англ. название T.INV.2T
FРАСПОБР (функция FРАСПОБР)
раздел «Анализ данных», 23 предприятий о:расч10 с применяемыми функциями
799 000 000,00 ₽ математического описания функцииЗнаменатель степеней свободы определить критическое значениеВероятность0,9729551 используется для проверки вычисления верхнего квантиля. правостороннюю вероятность, т.е.В файле примера на2
Определение где можно произвести X — ценаРегрессияСтандартное отклонение для rxy в пакете Excel85 000 000,00 ₽ ФИШЕР, имеет вид:Формула F, нужно использовать — обязательный аргумент.Возвращает значение, обратное (правостороннему) гипотез с помощью Т.е. если в P(X>x)). Функция FРАСП() листе График приведены
), из которых сделаны: Если U математическую статистику. Мне на товар А,
Синтаксис
=КОРЕНЬ((1-C8^2)/4) приведены на рисунке
Схема решения таких задачZ’=1/2*ln(1+x)/(1-x)Описание уровень значимости как
Вероятность, связанная с F-распределению вероятностей. Если коэффициента корреляции.
качестве аргумента функции оставлена в MS графики плотности распределения
Замечания
выборки размером n1 нужно расчитать критерий тыс. руб.; Y
227,407Таким образом, с вероятностью 1.
выглядит следующим образом:Рассмотрим применение данной функцииРезультат аргумент «вероятность» функции
интегральным F-распределением. p = FРАСП(x;. ),ФИШЕР(x) указан уровень значимости, EXCEL 2010 для
вероятности и интегральной1и U Фишера. Его можно — прибыль торгового
7,075 0,95 линейный коэффициентРисунок 1 – ПримерРассчитывается линейный коэффициент корреляции на 3-x конкретных=FРАСПОБР(A2;A3;A4) FРАСПОБР.Степени_свободы1 то FРАСПОБР(p;. ) =Аргументы функции ФИШЕР описаны например 0,05, то совместимости. Аналогом FРАСП() функции распределения.и n
2 вычислить двумя способами. предприятия, млн. руб,Остаток корреляции заключен в расчетов. r примерах.Значение, обратное F-распределению вероятностейПо заданному значению вероятности — обязательный аргумент. x. ниже. функция вернет такое
Пример
является функция F.РАСП.ПХ(),Примечание2независимые случайные величины, Есть раздел «Регрессия» производится изучение их1607,014 интервале от (–0,386)№ п/пxy для приведенных выше функция FРАСПОБР ищет
Числитель степеней свободы.
F-распределение может использоваться в
значение случайной величины появившаяся в MS
: Для построения функции
имеющие ХИ2-распределение с
и «Однофакторный дисперсионный
зависимости. Оценка регрессионной
;Пример 1. Используя данные данных
Инструменты Excel для построения интервальных оценок параметров распределений
Все, рассмотренные в этом разделе инструменты вычисляют значения квантилей как значения функций, обратных соответствующим функциям распределения. Все эти функции – библиотечные функции Excel из группы функций «Статистические»,.
Функция вычисления критических точек распределения Лапласа
Функция возвращает (вычисляет) значения квантили уровня, равного значению, введенному в поле «Вероятность» (понятно, что это число из промежутка (0б 1)) стандартного нормального распределения.
Функция вычисления критических точек распределения Стьюдента
Функция возвращает (вычисляет) значения квантили уровня, равного значению, введенному в поле «Вероятность» (понятно, что это число из промежутка (0б 1)) распределения Стьюдента с числом степеней свободы, равным значению, введенному в поле «Степени свободы» (понятно, что это натуральное число).
Важно знать, что функция Excel СТЬЮДРАСПОБР( p , k ) возвращает значение t , при котором P (| x | > t ) = p , x — значение случайной величины, имеющей распределение Стьюдента с k степенями свободы. Поэтому решение уравнения
Поэтому решение уравнения
n
Функция вычисления критических точек распределения
Функция возвращает (вычисляет) значения квантили уровня, равного значению, введенному в поле «Вероятность» (понятно, что это число из промежутка (0б 1)) распределения
В Excel функция распределения случайной величины определена нестандартно: F x ( x ) = P ( x > x ). Поэтому для вычисления квантиля
Квартили непрерывного распределения
Если функция распределения F (х) случайной величины х непрерывна, то 1-й квартиль является решением уравнения F(х) =0,25, второй – F(х) =0,5, а третий F(х) =0,75.
Примечание : Подробнее о Функции распределения см. статью Функция распределения и плотность вероятности в MS EXCEL .
Если известна функция плотности вероятности p (х) , то 1-й квартиль можно найти из уравнения:

Например, решив аналитическим способом это уравнение для Логнормального распределения lnN(μ; σ 2 ), получим, что медиана (2-й квартиль ) вычисляется по формуле e μ или в MS EXCEL =EXP(μ). При μ=1, медиана равна 2,718.

Обратите внимание на точку Функции распределения , для которой F(х)=0,5 (см. картинку выше или файл примера , лист Квартиль-распределение)
Абсцисса этой точки равна 2,718. Это и есть значение 2-го квартиля ( медианы ), что естественно совпадает с ранее вычисленным значением по формуле e μ .
Примечание : Напомним, что интеграл от функции плотности вероятности по всей области задания случайной величины равен единице:

Поэтому, линии квартилей ( х=квартиль ) делят площадь под графиком функции плотности вероятности на 4 равные части.
Статистический анализ роста доли дохода в Excel за период
Пример 2. В таблице приведены данные о доходах предпринимателя за год. Доказать, что примерно 75% значений меньше, чем третий квартиль доходов.
Вид исходной таблицы:
Определим 3-й по формуле:


Определим соотношение чисел, меньше полученного числа, к общему количеству значений по формуле:
=СЧЁТЕСЛИ(B2:B13;” Пример 3. Имеется диапазон случайных чисел, отсортированный в порядке возрастания. Определить соотношение суммы чисел, которые меньше 1-го квартиля, к сумме чисел, которые превышают значение 1-го квартиля.
Чтобы сгенерировать случайное число в Excel воспользуемся функцией:
После генерации отсортируем случайно сгенерированные числа по возрастанию. Вид исходной таблицы данных со случайными числами:

Формула для расчета имеет следующий вид (формула массива CTRL+SHIFT+ENTER):
Функции СУММ с вложенными функциями ЕСЛИ выполняют расчет суммы только тех чисел, которые меньше и больше соответственно значения, возвращаемого функцией для исследуемого диапазона. Из полученных значений вычисляется частное. Результат расчетов:

Общая сумма чисел исследуемого диапазона, которые меньше 1-го квартиля, составляет всего 8,57% от общей суммы чисел, которые больше 1-го квартиля.
Расчет квартилей в R и SAS
Функция quantile в R использует все девять алгоритмов расчета квантилей, в соответствии с нумерацией, предложенной Hyndman and Fan в работе 1996 г. (рис. 15; если вы не знакомы с R, рекомендую начать с Алексей Шипунов. Наглядная статистика. Используем R! ). Квантиль при i-м методе расчета:




























